足球外围赔率

科学研究

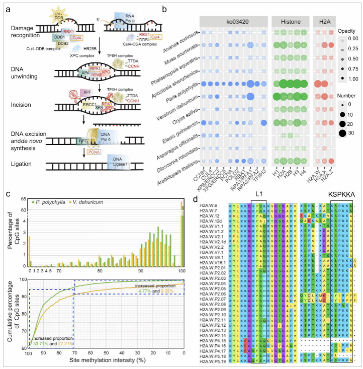
足球外围赔率 中药材科研团队合作解析超大基因组揭示滇重楼基因组扩张机制

        近日,中药材科研团队联合西北工业大学与中国科足球外围赔率 天津工业生物技术研究所以“Two Melanthiaceae genomes with dramatic size difference provide insights into giant genome evolution and maintenance”为题在《自然-植物》(Nature Plants)杂志上发表论文。详见校园网新闻(学校中药材科研团队合作解析超大基因组揭示滇重楼基因组扩张机制)

图1 滇重楼基因组维持机制

论文链接://www.nature.com/articles/s41477-025-02060-3